Tel:400-099-6011 0510-8240 0646
Email:jsbaihe@bahens.com
Add:江苏无锡市梁溪区广益路218号民航大厦510室

中药气味是中药材质量评价的重要内容,有的中药材因其独特的气味特征而成为其质量优劣的评价指标。特别是一些含挥发油的药材,气香尤为明显,如川芎、当归、辛夷、薄荷等,传统经验认为,味浓者为佳,因为气味的浓淡反映了挥发油含量的多少,气味评价是评判中药质量整体性的一种手段。

| 方法 | 方法特点 |
|---|---|
| 嗅辨师人工判定 | 人员门槛高,依赖于鉴别者的经验,主观性强,难以客观量化 |
| 仿生方法(电子鼻) | 能在一定程度上数字化、客观化表征中药气味,但是电子鼻技术尚不能高通量、精准地对中药气味的具体组成成分进行定性定量分析,不能进一步阐述中药气味与质量优劣之间的内涵 |
| 一般GCMS分析法 | 确认的客观性科学性准确性无疑更高,但是气味样品的复杂性(气味容易被掩盖),标准品又很难获取,以及气味的一些感官信息的缺失又造成了现行的GCMS确认依据的不完善 |
中药气味与化学物质相衔接,将气味成分客观化、数据化的表征。

Scan模式下准确、自动检测香味化合物
气味特征和半定量功能快速分析引发香味的化合物
支持 MRM 或 SIM方法实现高灵敏度目标物分析
不同规格色谱柱数据信息轻松应对不同检测需求
通过气味特征和气味阈值准确判断出异味物质
应用领域
. 药材品种鉴别
. 药材真伪鉴定
. 药材产地鉴别
. 野生与栽培鉴别
. 植物代谢组学研究
. 饮片炮制工艺优化
. 动物类中药材特征性气味评价
. 中成药气味分析、差异比较

冬虫夏草及其伪品的样品照片
(图片由成都市食品药品检验研究院提供)

西藏和青海产冬虫夏草中含量高于四川产地2倍的16种气味成分分布图
特征性气味成分种类:西藏(那曲)青海(玉树、果洛)和四川(理塘、壤塘、色达)的冬虫夏草在特征性气味成分基本一致。
特征性气味成分含量:西藏(那曲)青海(玉树、果洛)产冬虫夏草中部分气味成分的含量高于四川产地,即组成“腥味”的化学成分的含量存在差异性。

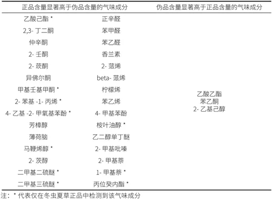
冬虫夏草正品(yp01 ~ yp07)和伪品(yp10 ~ yp15)的分析结果显示,在正品中含量显著低于伪品中含量的气味成分有3个,而在正品中含量显著高于伪品中含量的气味成分有 30 个,其中有10个仅在正品中检测到。
上述分析结果表明,冬虫夏草正品和伪品之间气味成分存在较大的差异。
免责声明:本平台文章均系转载,版权归原作者所有。所转载文章并不代表本网站赞同其观点和对其真实性负责。如涉及作品版权问题,请及时联系我们,我们将作删除处理以保证您的权益!